首页
基金会介绍
基金会章程
基金会简介
理事会
党建园地
组织架构
大事记
加入我们
联系我们
信息公开
基本信息
审计报告
管理制度
捐赠查询
捐赠方式
政策法规
重要关联方
公益项目
益耳行动
爱乐融聆听计划
橙色爱耳公益计划
关爱老兵听力健康行动
新闻动态
听力大讲堂
爱心伙伴
合作单位
名人关注
爱心大使
合作媒体
爱心企业
我要捐助
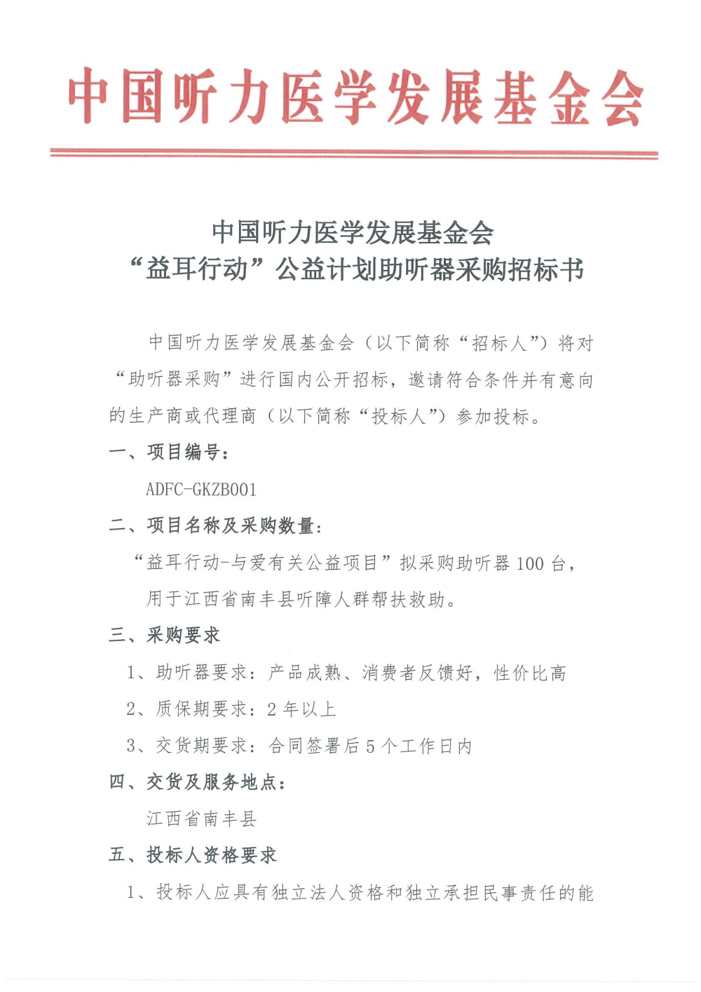
中国听力医学发展基金会 “益耳行动”公益计划助听器采购招标书
2023-11-01
来源:听基会
投标文件